目前,疫情发展的新拐点到来,许多地区都采取了更加严格的应急措施,小区封闭管理、人员隔离等这些措施的实施使得许多企业不得不相继开启了远程办公模式。
对于不少企业来说,远程办公作为一种新型的办公模式,带来的风险是比较大的,从方案的接入到办公中的各种场景都有可能成为攻击者的目标,让企业遭受巨大损失。在如今的非常时期,远程办公保障了企业工作的协同和效率,那它的网络安全如何保障?
结合多年实践,联软科技推出6大方案,有效解决企业在远程办公中对于信息安全的顾虑。
扫描图中二维码,即刻了解方案详情↓↓↓

方案一:远程办公-业务访问
多数企业在远程办公中使用VPN供员工访问网络,而VPN在粗粒度的访问控制,数据安全,用户体验不佳等问题上并不能使企业在保证安全的前提下满足远程办公的需求。
联软科技依托零信任安全架构,通过公司在企业安全领域的创新技术赋能,发布了面向未来、安全有效的新一代安全访问控制系统--联软UniSDP软件定义边界系统,通过以身份为核心的动态自适应访问控制策略模型,使企业的安全边界从防火墙等物理边界升级为围绕终端和用户的柔性边界,保障企业远程办公的安全。

随着企业业务形态变化及今年的疫情爆发,企业VPN、移动终端、零信任网络等方式实现远程办公需求和场景越来越多。传统的远程办公方式解决了员工远程在线处理业务及运维等需求,但对于业务文件的安全传输缺乏有效的解决方案,保障文件的使用、传输授权合规,文件的操作审计留痕及文件流转泄露可控可追溯是远程办公中需要解决的重要环节。
联软科技基于企业远程办公网络情况设计了远程办公中的文件安全传输解决方案,方案可以与联软及其它厂商的远程办公解决方案无缝对接,通过硬件一体化设备快速解决远程办公中文件传输的病毒防御、数据泄露、使用授权及审计留痕等需求,该方案包括:

✦网络隔离:基于虚拟化技术实现网络隔离,通过专有非TCP/IP协议进行数据交换。
✦防病毒强大:第三方防病毒/木马引擎,支持多款防病毒软件异构杀毒。
✦详尽的审计:包含详细的操作行为审计和文件内容审计。
✦数据防泄露:通过机器学习为文件分类,以强大的关键字和DNA策略做内容过滤。
✦泄露追踪:通过文件标签对所有系统文件留痕追溯。
✦人性化操作:用户界面简单,支持B/S和C/S模式,员工无需培训即可使用。
在家办公,很多员工会选择用自己的私人电脑或者是家中的老电脑或者手机、pad等移动设备,通过VPN或远程桌面等方式连接到企业内网,期间涉及文件传输、下载及远程登陆等操作,很多个人设备版本老旧、安全防护基础薄弱,很容易遭受病毒木马攻击、数据泄露等风险。为协助企业、社会组织保持正常运转,在保证信息安全的前提下,满足员工在家移动办公的安全性,联软科技提供移动安全办公SaaS解决方案,保障企业远程办公中的移动办公安全。
联软已经在公有云平台上部署了移动安全办公SaaS服务平台,企业用户无需在内网部署任何软硬件,只需要简单注册开通,即可让员工下载专用的安全办公门户APP进行移动安全办公。整个过程无需当面接触,安全,极速交付,即需即用。

企业通过远程办公开展业务,因为事发突然很多资料都还在公司电脑里,而且代码开发、图纸设计等岗位因为数据极其重要,所以很多企业的员工通过Teamviewer、向日葵等互联网远程桌面工具穿透内网直连办公终端,或VPN+RDP、SDP+RDP的方式远程公司内网电脑进行办公,额外部署这些软件或逐个在终端开启远程服务给运维管理人员带来很大的工作量,而且以上接入方式存在较大的网络安全风险:
✦公司内网电脑通过远程桌面工具暴露在互联网之中可能会被入侵
✦员工在远程接入所使用的终端有可能远程带入病毒
✦公司机密图纸、核心代码等数据可能被窃取、泄露等
企业亟需建立一套终端安全管控平台,实现对远程桌面办公的统一安全管理。
以联软科技LeagView为基础的《远程办公场景下远程桌面安全管理解决方案》,能够帮助企业解决远程桌面办公的安全管控问题,确保业务可用及数据安全。该方案包括:

企业统一管理的远程桌面工具
·支持VPN/NAT网络环境下进行远程桌面,自动根据网络带宽调整远程画面质量,保障远程的流畅性;
·支持Windows、Windows Server、macOS、云桌面等环境;
·支持多人同时远程、无需额外安装开启服务,提升运维效率;
·远程权限企业统一管控,只有经过授权的内部员工账号才可以远程桌面到自己的终端,可统一关闭文件传输权限,仅限远程操作;
·远程过程加密传输,且有远程历史记录,对于必要的岗位还可以开启水印、屏幕录像防止数据泄露。
其他远程桌面工具安全加固
·禁止远程桌面工具传输文件到本地终端;
·远程过程中加载带有员工个人信息的水印。
随着远程办公的开展,如何提升远程运维的效率,如何解决远程过程中面临的网络访问安全、终端自身安全、企业数据安全等问题都亟需配套的安全方案。
以联软科技终端一体化管控为基础的《远程办公场景下接入终端安全管理解决方案》,能够帮助企业完善远程办公安全防护体系,该方案包括:

远程快速运维
·疫情当前,企业需要不断的发布公告、消息通知,可通过Agent的半岛在线(中国)公告和消息通知模块灵活、快速推送给员工,员工看到消息后给予确认和反馈;
·当员工遇到常见问题时,可优先通过Agent的工具箱一键执行修复工具,也可以由员工或管理员一键发起远程协助,快速解决问题;
·因为终端的不可控,可能因为浏览器插件等环境原因,造成业务系统访问异常,可通过联软业务门户访问企业的业务系统,Agent会自动根据业务系统,选择适合的浏览器类型和必要的插件管理,确保业务系统的正常访问。
远程接入安全
·所有远程接入终端都必须安装Agent、符合安全要求后才允许访问用户受限的特定资源;
·为保障接入终端自身的安全,对于存在漏洞的终端,Agent自动通过互联网去微软官网下载补丁并自动安装,无需占用企业远程接入带宽;
·对终端安装的VPN、VDI、AV等程序版本进行检查,确保可正常使用。
远程办公管理
·Agent会自动判断终端的接入状态,一旦处于远程办公模式,可以限制非办公应用的网络访问,并且禁止运行非办公应用进程,同时可对办公时段的软件使用时长及业务系统访问进行统计;确保远程接入资源的有效利用。
远程数据安全
·当终端处于远程办公模式时,屏幕上自动加载水印,防止用户通过打印、截屏、拍照等方式泄密;
·个人数据和企业数据隔离,能够自动识别业务系统并进行严格访问权限控制,并将业务数据安全隔离,强制业务数据存储在安全隔离区,业务数据离开安全隔离区必须经过授权;
·企业数据在本地安全存储,必须得到授权才能明文访问,可有效防止勒索病毒的破坏和恶意泄密;
·对于通过IM/邮件/U盘文件传输等方式外发敏感数据的行为可进行审计与追溯。
方案六:互联网安全监控
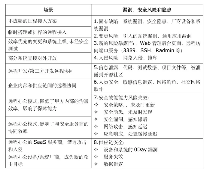
由于众所周知的疫情缘故,为了保障生产和经营活动,很多企业和单位采用远程办公方式恢复工作。
常见的远程办公方案,以通讯、会议、运维、开发协同为主,面对持续的疫情,将会有更多的企业经营活动,通过远程接入、云化、SaaS平台等互联网协作方式开展。对于产业链协作要求更高的企业客户,会出现有规模的远程办公协同投入。
这些变化在未来一段时间内,将产生新的安全风险,对客户现有安全保障体系、安全保障能力构成挑战。
潜在的互联网安全风险
总体而言,在保障业务、效率优先的前提下,远程办公模式有可能在以下场景中,引入新的安全风险、漏洞和隐患,或遭遇安全失效的风险。

解决方案
面对以上远程办公所潜在的安全风险,联软提供一系列服务,为企业IT资产保驾护航。
联软UniCSM网络空间资产测绘系统(SaaS)平台,具备强大快速的全网资产测绘、漏洞扫描和风险监控能力,覆盖13000+网络资产指纹、1300+漏洞POC,以及信息泄露监控和安全情报监控,由安全专家提供运营支持服务。
囊括四大功能组件:
◆网络持续资产探测
◆定期漏洞扫描
◆信息泄露监控
◆安全情报服务
联软提供互联网安全持续的风险监控、预警能力,以客户价值为中心,实现三大核心目标:
◆安全风险:及时发现
◆安全能力:持续保障
◆业务运营:远程无虞
详细服务内容如下:

疫情期间,联软为您解决多种远程办公安全问题,保障企业业务顺利进行,有需求的企业用户可扫描下方二维码直接申请试用,或拨打400-6288-116咨询,联软网络安全专家为您服务!
